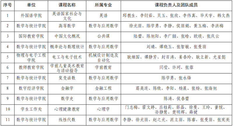
近日,泰山学院公布2025年度高等学历继续教育数字化精品课程名单,我院《高等数学》、《概率论与数理统计》、《复变函数》、《数学史》、《线性代数》等5门课程成功入选,充分彰显了我院在高等学历继续教育课程建设与数字化教学改革方面的扎实成效。

此次入选的5门课程均隶属于数学与应用数学专业,覆盖了数学类专业核心基础课程体系,为提升高等学历继续教育学生的数学素养与专业能力提供了优质教学资源支撑。各课程均由经验丰富的教师团队牵头打造,团队成员兼具深厚的学科功底与丰富的继续教育教学经验,为课程的数字化建设与优质教学实施提供了坚实保障。
高等学历继续教育数字化精品课程建设是推动继续教育教学模式创新、提升教学质量的重要举措。此次5门课程的成功入选,既是对我院现有课程建设成果的肯定,也为后续继续教育课程的数字化升级与优质化发展指明了方向。下一步,我院将以此为契机,进一步加强精品课程的应用与推广,持续深化数字化教学改革,不断提升高等学历继续教育人才培养质量,为地方教育发展与人才培育贡献更大力量。
作者、图片来源:梁岩
供稿审核人:戴小蕙
终审:穆元伟

